搜索
首 页
品牌易游体育
诊疗实力
就诊指南
就诊科室
新闻中心
教学科研
投资者关系
可持续发展
诚聘英才
集团简介
易游体育文化
大事记
人文易游体育
屈光手术专科
眼视光专科
小儿斜弱视专科
白内障专科
眼底病专科
眼表病/角膜病专科
青光眼专科
眼外伤专科
眼整形专科
常见眼病
找医院
找医生
咨询预约
网上挂号
易游体育专家
学组介绍
医疗技术设备
集团新闻
各院资讯
公益事业
电子院报
国家临床重点专科
院士工作站
博士后工作站
规培生基地
当前位置:
首页
>
就诊指南
>
常见眼病新闻
>
正文
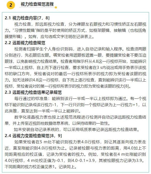
易游体育行业资讯:儿童青少年近视普查工作流程专家共识
作者:未知
2019-01-24 17:07:32
字体大小:
【导读】
易游体育行业资讯:儿童青少年近视普查工作流程专家共识
易游体育行业资讯:儿童青少年近视普查工作流程专家共识。文章来源:中华医学会眼科学分会眼视光学组、中国医师协会眼科医师分会眼视光学 委员会、儿童青少年近视普查工作流程专家共识。
返回
上一篇
高度远视和近视该如何配镜?
下一篇
抚州光明眼科医院提醒你:春节联欢晚会节目表单已经出炉
相关推荐
重庆易游体育携手重庆第八十四中学举行“校园视力安全官”青少年近视防控公益活动
影响儿童视力发育主要有哪些因素?
儿童 次配镜中 散瞳极为必要
集团新闻
>
各院资讯
>
公益事业
>
电子院报
>
医疗护理
屈光手术
眼视光
斜弱视及小儿眼科
白内障
眼底病
眼表及角膜
青光眼
眼外伤
眼整形
眼综合
医院地址
华北
华南
西南
华中
华东
西北
东北
北京易游体育民众眼科医院
菏泽易游体育
衡水易游体育同瑞眼科医院
济南华视眼科医院
聊城易游体育
临沂眼科医院
青岛易游体育
天津易游体育
烟台易游体育康爱眼科医院
厦门大学附属厦门眼科中心
东莞易游体育
福州眼科医院
佛山易游体育
抚州光明眼科医院
贵港爱眼眼科医院
深圳易游体育
三明易游体育
龙岩易游体育
仙游易游体育
南平易游体育
宁德易游体育
莆田易游体育
泉州易游体育
漳州易游体育
三水易游体育
毕节阳明眼科医院
成都易游体育
重庆易游体育
易游体育渝州眼科医院
贵阳易游体育阳明眼科医院
绵阳易游体育
三台易游体育
江油易游体育
荆州易游体育
许昌易游体育
宜昌易游体育
郑州易游体育
郑州易游体育视光眼科医院
安徽理工大学附属淮南眼科医院
常州谱瑞眼科医院
杭州易游体育
合肥易游体育名人眼科医院
丽水易游体育
宁波鄞州眼科医院
上海和平眼科医院
台州易游体育五官科医院
温州明乐眼科医院
无锡易游体育
徐州复兴眼科医院
沛县复兴眼科医院
邳州视明眼科医院
新沂复兴眼科医院
兰州易游体育
西安易游体育
华北地区
华南地区
西南地区
华中地区
华东地区
西北地区
东北地区
北京易游体育民众眼科医院
菏泽易游体育
衡水易游体育同瑞眼科医院
济南华视眼科医院
聊城易游体育
临沂眼科医院
青岛易游体育
天津易游体育
烟台易游体育康爱眼科医院
厦门大学附属厦门眼科中心
东莞易游体育
福州眼科医院
佛山易游体育
抚州光明眼科医院
贵港爱眼眼科医院
深圳易游体育
三明易游体育
龙岩易游体育
仙游易游体育
南平易游体育
宁德易游体育
莆田易游体育
泉州易游体育
漳州易游体育
三水易游体育
毕节阳明眼科医院
成都易游体育
重庆易游体育
易游体育渝州眼科医院
贵阳易游体育阳明眼科医院
绵阳易游体育
三台易游体育
江油易游体育
荆州易游体育
许昌易游体育
宜昌易游体育
郑州易游体育
郑州易游体育视光眼科医院
安徽理工大学附属淮南眼科医院
常州谱瑞眼科医院
杭州易游体育
合肥易游体育名人眼科医院
丽水易游体育
宁波鄞州眼科医院
上海和平眼科医院
台州易游体育五官科医院
温州明乐眼科医院
无锡易游体育
徐州复兴眼科医院
沛县复兴眼科医院
邳州视明眼科医院
新沂复兴眼科医院
兰州易游体育
西安易游体育
微信公众号
微博
回电
回到顶部